Blenderでできること
Blenderという3DCGやアニメを作るフリーソフトがあって、ステンドグラスでランプシェードなどの立体物をデザインする際に使えそうだ。
建築用の平面パネルはIllustratorで十分だが、立体は、立体物としてイメージしたり実物大の模型を作りたかったりするので、他のソフトが必要になる。それにBlenderが丁度良いのではないかと、最近気づいた。
例えばこのような感じ。ランプベースとシェードのイメージを短時間で作成することができる。
このようなシェードをパッパッと作れて、型紙が必要な場合も、
PDFとして出力可能なので、これをIllustratorで実寸に直して印刷すれば、簡単に作成できる。のりしろをつければ、厚紙でモックアップの制作も可能。
一般に、Blenderが良く使われるのは、こういったCADっぽいものよりもアニメやゲームの人物や背景が多いようだ。従って、ステンドグラスのこういった立体イメージは、Blenderのごくごく一部の機能を使うだけで作成することができる。
また、建物に入ったステンドグラスパネルに光が当たるような映像を作ることも、難易度は高いだろうがBlenderだけで可能だろう。
平面のパネルに光が当たった時のシミュレーションができれば、かなり有用だと思う(※上のは私が作ったのではなく、参考画像)。
Blenderとは
もう少しだけBlenderを詳しくご紹介。
Blender(ブレンダー)は、無料の3DCG制作ソフトウェア。機能制限は一切なく、モデリング、アニメーション、レンダリング、動画編集などすべて無料で利用可能で、プロの現場でも使われている。
同じ種類のソフトとしては、Mayaや3ds Max、Cinema 4D、Fusion、SketchUpなどがある。
Blenderを使えば、こんな複雑な3DCGを作ることができる(極められれば)。
こちらもBlenderで作ったもの。
ここでは詳しく紹介しないが、「Blender」で検索するとすぐにダウンロードできるサイトが見つかると思うので、ダウンロード・インストールして日本語化すれば、すぐに使うことができる。
Blender操作の流れ
どのような感じで出来上がっていくかが分かるような、簡単な流れをご紹介する。
操作にかなりクセがあるので、この通りに操作して直ぐに完成、とはいかないが、先ずは雰囲気が分かればと思う。
簡単なステンドグラスのランプ(ランプベース+シェード)を作ってみる。
こちらがBlenderを開いたときの初期画面。四角の立体が初期表示されているが、削除してOK。
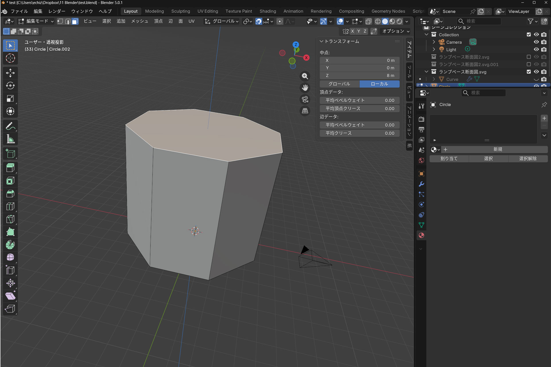
まずはランプベースから。これは、Illustratorで作成したランプベースの断面図の線(SVG)をインポートしたところ。
それをぐるりと回転させて、ランプベースの出来上がり。
次にシェードを作っていく。まずは正八面体を描く。
それを縦に引っ張って伸ばして、立体にする。
上の面だけを選んで、キュっとしぼめる。
側面を均等に四等分。これで、8×4の32ピースになった。
立体の上の面と下の面を削除。
鉛線(ケイムやコパー)を表現する。
色付け。これでシェードが完成。
最後に、色を付けたベースと合わせて、ステンドグラスランプの出来上がり。
上の説明だけ見ると簡単にできそうだが、全くそんなことはない。一度覚えてしまえば簡単だが、そこまでの道のりが、かなり険しい...。
まあでも、何とかして一連の操作を覚えられれば、その後は別のものをデザインするときも同じことを繰り返すだけなので、チャレンジする価値はあると思う。
また、おそらくBlenderの機能をすべて使って精密に作成すれば、ガラスの質感や光源の位置なども作り込まれた、実際の制作物にかなり近いものを再現可能だと思う。
Blenderはちょっと難しいけど...
いや、ちょっとと言うか、初めて操作すると、うわっ、これちょっと無理~、となる人が多いと思う。度肝を抜かれるレベルで難しい(と自分は思った)。
Blenderはこんなところが難しい
パソコンという2次元の画面で3次元のものを扱う(手前と奥の感覚、Blenderに限らず3DCGソフト全般に言えるが)。
ほとんどがキーボードのショートカット操作/テンキー必須。
2つのモード(オブジェクトモード/編集モード)を逐一切り替えて使う。
直感的な操作ができないため、すぐに投げ出したくなる(あと、何でそんなことする必要あるの?が多い)。
メニューの配置が変/機能が多すぎてパニック!
パソコンで使う他のソフトと難易度を数値化して比較すると、こんな感じだろうか(なんとなくの雑感)。
EXEL・・・10
WordPress・・・20
Illustrator・・・50
Blender・・・200
SketchUp・・・30
ただ!、本当に覚えたいのであれば、YouTubeの動画とChatGPTがあれば、諦めなければいつかは使えるようになるとは思う。
こんなに人にBlenderをお勧めしたい
ランプシェードを作る前に完成イメージをつかんでおきたい。
型紙を楽に作りたい。
ステンドグラス制作をやっているが、3DCGに以前から興味があった。
立体ステンドグラス制作を一生の仕事/趣味として続けていく予定である。
PC作業に苦手意識がなくて、コツコツ習得できる。
先ずは、シンプルなランプシェードの形を作るといった一連の操作を、何も見ずにできるまで何度も繰り返す。 そこにちょっとずつ、関連した知識を付け加えたり、気になった操作や画面構成の意味などの理解を進める感じで、やってみよう。
どうしてもBlenderが無理な人は、SketchUpというちょっと似たソフトがあるので、そちらを触ってみても良いかもしれない。
まとめ
Blenderという高機能なフリーソフトを使えば、立体のステンドグラスを設計できる。
超高機能なソフトなので、その気になれば、建物に入ったステンドグラスパネルに光が当たるような映像を作ることも可能。
Blenderは操作が難しく使う人を選ぶが、一度覚えてしまえば、シンプルな立体ステンドグラスぐらいなら短時間でデザインできる。
覚えて使ってみたい人は、YouTube動画を見てChatGPTに聞きながらコツコツ覚えれば、いつかは使えるようになる。
以上。







